
又有知名基金经理在管产品出现“舵手”变动股票杠杆如何操作。
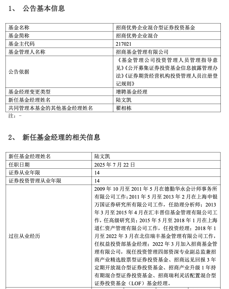
7月22日,招商基金公告称,增聘陆文凯为招商优势企业混合的基金经理,与现任基金经理翟相栋共同管理,任职日期为7月22日。
此前,业内传出翟相栋或将离任的消息。目前翟相栋旗下在管基金仅招商优势企业混合一只产品,自2022年4月29日执掌该基金以来的任职回报率高达117.90%,年化回报率为27.24%。
招商基金表示,基金经理变更是公司基于整体投研团队长远规划、资源的高效优化配置及产品管理的切实需求做出的正常调整。此次增聘旨在进一步优化基金管理框架,提升基金运作的专业性和竞争力,以更好地适应复杂多变的市场环境。
翟相栋管理规模单季度缩水近两成
从过往多起基金经理离职案例来看,除了清仓式卸任旗下在管所有产品外,基金公司大多采取的是“先增聘共管、再离职”策略,如嘉实基金百亿权益老将洪流、中庚基金明星基金经理丘栋荣、景顺长城基金百亿基金经理鲍无可等。市场也因此来推测基金经理的离职情况。
公开资料显示,翟相栋,2015年6月加入中信建投证券股份有限公司,任TMT研究员;2019年1月加入释觉投资管理有限公司(现成都鸿蓉私募基金管理有限公司),任TMT研究员;2020年6月加入招商基金,任固定收益投资部研究员,现任投资管理四部资深专业副总监兼招商优势企业混合型证券投资基金基金经理。
2022年4月,翟相栋开始担任招商优势企业混合的基金经理,彼时该基金规模甚至不足4000万元;在他管理的三年时间里,招商优势企业混合曾于2024年末突破百亿元大关;到了今年一季度,该基金规模则攀升至历史峰值,达101.46亿元;截至今年二季度末,招商优势企业混合的规模为81.32亿元,较此前一季度末时的101.46亿元缩水20.14亿元,降幅为19.85%。
在基金业绩情况方面,整体来看,截至2025年7月21日,该基金的任职回报率已达117.90%,年化回报率为27.24%,在同类基金中排名十分靠前。
近年来,翟相栋秉持“获得较高投资收益”的高赔率配置策略,自上而下判断宏观环境和政策导向,重点挖掘由预期和业绩驱动的成长行业;同时自下而上以长期视角严格筛选具备高成长潜力的企业,综合评估基本面变化和个股性价比。历史持仓行业主要集中在TMT行业,兼有国防军工、消费布局。
而从该基金二季度的前十大重仓股来看,翟相栋对其调仓换股的动作十分明显。其中,美图公司(01357.HK)、兆易创新(603986.SH)、快手(01024.HK)、地平线机器人(09660.HK)、美团(03690.HK)新进招商优势企业混合的持仓前十。
另一方面,翟相栋还减持了金蝶国际(00268.HK)、腾讯控股(00700.HK)、第四范式(06682.HK)、金山云(03896.HK)、阿里巴巴(09988.HK)。
翟相栋在二季报中表示,港股仓位对于阶段性涨幅较大、上行赔率不足的部分公司进行了大比例的获利了结,并逢低大比例加仓了底部的几家互联网平台公司。A 股仓位仍然主要布局在AI应用方向,但在组合层面进行了更加分散的配置。
新聘基金经理同为成长风格
再看新增聘的基金经理陆文凯,据了解,陆文凯现任招商基金投资管理四部资深专业副总监,他以均值回归思维为核心逻辑,基于成长股周期波动特征,力争于周期与估值底部布局。历史持仓行业覆盖TMT、国防军工、公共事业、食品饮料等。
招商基金表示,整体看,翟相栋与陆文凯同为成长风格,历史持仓行业偏好有一定重合,陆文凯行业个股配置更均衡分散,增聘优势企业后力争继续为持有者带来良好持有体验。
以陆文凯目前在管规模最大的代表作基金——招商产业精选为例,截至2025年7月21日,该基金一年多以来的任职回报率为30.83%,年化回报率为26.52%;二季度前十大重仓股分别为绿城中国(03900.HK)、海底捞(06862.HK)、海澜之家(600398.SH)、金蝶国际、江淮汽车(600418.SH)、西部材料(002149.SZ)、新点软件(688232.SH)、万辰集团(300972.SZ)、颐海国际(01579.HK)、鸿路钢构(002531.SZ)。
陆文凯管理时间最长的基金——招商瑞利的业绩也排到同类产品前15%的位置,截至2025年7月21日,该基金近三年的任职回报率为13.05%,年化回报率为4.29%。
海量资讯、精准解读,尽在新浪财经APP
责任编辑:何俊熹 股票杠杆如何操作
文章为作者独立观点,不代表在线股票配资网app_炒股股票配资平台_十大配资平台app下载观点